肝移植仍受供體器官短缺和手術本身風險的限制,這凸顯了開發新型肝硬化療法的迫切需求。本研究開發了一種將人原代肝細胞轉化為可擴增的肝細胞衍生肝祖細胞樣細胞(HepLPCs)的方案,這些細胞能夠分泌高水平的基質金屬蛋白酶和肝細胞生長因子。
上海仁濟醫院牽頭研究:肝祖細胞治療肝硬化6個月后,8例患者肝功能、凝血及纖維化指標顯著改善
近日,上海交通大學醫學院附屬仁濟醫院的多個科室聯合中國上海海軍軍醫大學東方肝膽外科醫院臨床檢驗科、德國漢諾威醫學院等研究機構在《Cell Discovery》上發表了一項肝祖細胞治療針對9名肝硬化患者的首次人體臨床試驗結果[1]。

研究結果表明,經肝動脈輸注HepLPCs安全可行,且在6個月隨訪期內,8名完成隨訪的患者在肝臟生化、凝血功能及門靜脈高壓等多個關鍵指標上表現出顯著改善,為肝硬化治療提供了一種極具前景的新策略。
一、引言:肝硬化的治療挑戰與細胞治療新方向
肝硬化是一種嚴重的慢性肝臟疾病,其特征是肝臟進行性瘢痕形成和功能損害,最終導致代謝、解毒及合成等關鍵功能的喪失。常見病因包括病毒性肝炎、酒精中毒及非酒精性脂肪肝等。肝移植雖是根治手段,卻面臨供體短缺、手術風險高和免疫排斥等挑戰,使得開發替代療法成為當務之急。
細胞移植是近年來備受關注的新策略。其中,胎肝細胞移植雖顯示出潛力,但受限于倫理與實際操作問題。近期研究表明,通過化學重編程可將成熟肝細胞轉化為增殖性肝祖細胞樣細胞(HepLPCs),這些細胞與胎肝細胞具有相似的基因表達譜,在促進肝臟再生方面展現前景,但其對肝硬化的具體治療效果仍需深入驗證。
為此,本研究成功通過化學重編程將人原代肝細胞轉化為可擴增的肝祖細胞(HepLPCs)。在培養過程中,這些細胞能夠分泌促進肝臟再生并抑制纖維化的因子;在肝硬化大鼠模型中,HepLPCs展現出明顯的抗纖維化作用與再生潛力。
毒理學風險評估完成后,一項納入9名肝硬化患者的臨床研究進一步驗證了HepLPCs在治療肝硬化方面的安全性及潛在療效。臨床前及臨床研究的綜合數據共同表明,HepLPCs具備良好的安全性及治療前景,因此有望為解決肝硬化患者尚未滿足的臨床需求提供潛在突破。
二、如何生產出符合良好生產規范(GMP)和質量保證的HepLPC?
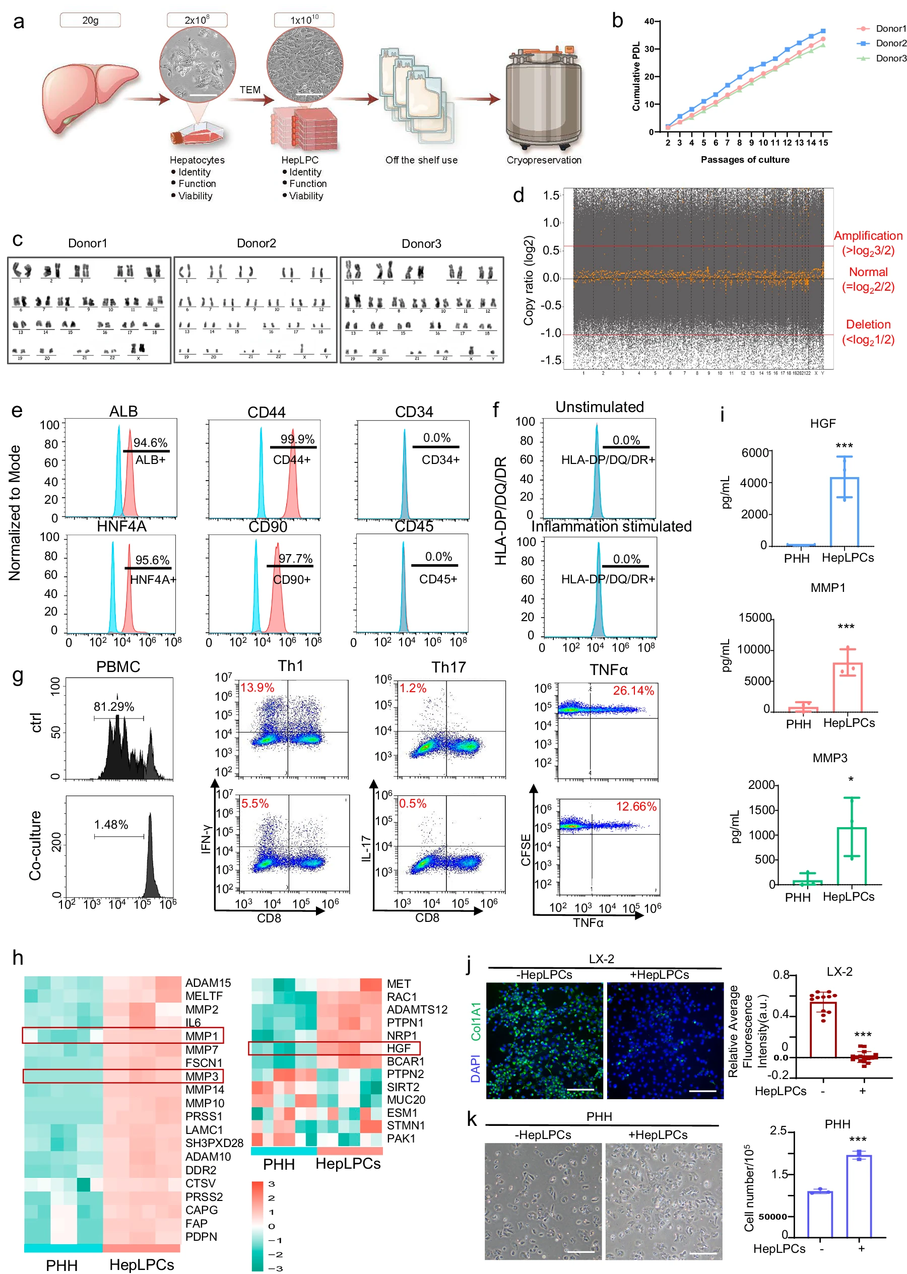
為確保臨床應用的安全性與一致性,本研究在良好生產規范(GMP)條件下生產HepLPCs(圖1)。

標準化的培養體系:使用人原代肝細胞作為起始材料,在成分明確的無動物源性培養基中進行化學重編程,確保了生產過程的標準化。
全過程質量控制:建立了雙層細胞庫系統,并制定了嚴格的放行標準,對細胞進行特性、無菌性和安全性評估,保證最終產品符合預定義規格。
細胞特性與安全性驗證:核型分析和全基因組測序證實了細胞的基因組穩定性。流式細胞術分析顯示,HepLPCs同時表達肝臟特異性基因與干細胞/祖細胞基因,且不表達MHC II類抗原,具備低免疫原性。
功能效力確認:轉錄組學與功能實驗證實,HepLPCs能高效分泌肝細胞生長因子(HGF)和基質金屬蛋白酶(MMPs),在功能層面具備促進肝臟再生與抑制纖維化的雙重潛力。
三、臨床前研究:HepLPCs在大鼠模型中證實其療效與安全性
治療效果方面,在由硫代乙酰胺誘導的晚期肝硬化大鼠模型中,經門靜脈移植人源HepLPCs顯示出顯著的治療益處。與陰性對照組相比,HepLPCs治療組大鼠的肝臟纖維化程度得到明顯改善,具體表現為細胞外基質的主要成分(如膠原蛋白Col1a1和纖連蛋白)的積累顯著減少。這些免疫組化結果直接證實了HepLPCs具備減輕乃至逆轉肝纖維化的強大潛力(圖2)。

安全性與作用機制方面,整個實驗過程中所有大鼠體重穩定且無死亡,證明了治療的安全性。值得注意的是,得益于HepLPCs本身低免疫原性的特性,移植過程無需使用免疫抑制劑。盡管血清ALT和AST水平的變化未達統計學意義,但其下降趨勢仍提示肝損傷有所改善。這些綜合結果有力地支持了HepLPCs移植作為一種安全且有效的策略,也為后續臨床研究提供了有力的可行性依據(圖3)。

四、臨床研究:HepLPC治療肝硬化患者的可行性和安全性
首先,在成功建立符合GMP規范的生產流程并證實其臨床前療效的基礎上,研究人員啟動了一項針對肝硬化患者的單臂、開放標簽臨床試驗,旨在評估HepLPCs療法在人體內的可行性與安全性。
該研究在2021年12月27日至2022年12月14日期間,共招募并篩選了14例病因各異的肝硬化患者。其中9例患者接受了經肝動脈輸注HepLPCs的治療,劑量遞增:低劑量組(0.3–0.4×10?/kg)、中劑量組(1.5–2.0×10?/kg)和高劑量組(3.0–4.0×10?/kg)(圖4、5a)。

a.根據修改后的方案繪制的研究設計示意圖。b.患者處置和分配到隊列及分析集的示意圖。

a.HepLPC輸注途徑示意圖。b.HepLPC治療患者血清中CRP、IL-1β、IL-2R、IL-6、IL-10和TNF-α水平。2號患者出現流感樣癥狀,并伴有短暫的CRP水平升高。虛線代表正常值。c.HepLPC治療前后AFP水平的評估。
在整個治療過程中,得益于臨床前研究已證實的HepLPCs低免疫原性特性,所有接受治療的患者均未使用免疫抑制劑,且未觀察到任何免疫排斥或炎癥反應。尤為重要的是,治療期間所有患者均未出現急性輸血反應或劑量限制性毒性,初步證明了該療法在肝硬化患者中應用的良好安全性與耐受性。
HepLPCs治療肝硬化卓越的安全性
HepLPCs治療展現出卓越的安全性,主要體現在三個方面:
1. 嚴重不良事件與治療無關,且治療前期已顯現安全性信號:研究中唯一一例嚴重不良事件(急性膽囊炎導致的肝移植)被證實與HepLPC治療本身無關。
這一判斷的關鍵依據在于:輸注的細胞在體內存留時間短暫,且在該事件發生前(治療后1個月),該患者的多項關鍵肝功能指標(如血氨、凝血功能、前白蛋白等)已顯示出改善趨勢。這一方面排除了治療的直接責任,另一方面反而凸顯了細胞輸注初期的良好耐受性和潛在益處,強化了其安全性 。
2. 不良事件輕微可控,且未引發免疫或炎癥風暴:研究期間記錄的其他不良事件(如便秘、瘙癢等)均為常見臨床癥狀,被評估與HepLPC或其輸注方式無關,且患者耐受良好。
更重要的是,通過對血清細胞因子(包括CRP、IL-6等)的密切監測,證實所有患者均未發生細胞因子釋放綜合征等嚴重的免疫炎癥反應。多數患者IL-6水平在治療后甚至有所下降,這從免疫學角度提供了強有力的證據,表明該療法即使在不使用免疫抑制劑的情況下,也具有卓越的免疫兼容性和炎癥安全性。
3. 無血液學毒性或腫瘤發生風險,顯示出長期的生物安全性:治療未導致血細胞下降,反而改善了貧血狀況。全程監測未發現甲胎蛋白(AFP)水平升高或肝臟腫瘤跡象,排除了長期風險。
顯著的治療效果:肝功能、凝血、纖維化及影像學改善
1. 肝功能與合成功能顯著改善:治療后,患者的整體肝功能得到有效恢復。具體表現為:37.5%(3/8)的患者終末期肝病模型(MELD)和Child-Pugh評分下降,其中一名重癥患者甚至因此從肝移植等待名單中被移除。更為普遍的是,75%(6/8)的患者血清白蛋白(ALB)和前白蛋白(pre-ALB)水平升高,直接證明了肝臟合成蛋白質的功能增強。同時,所有患者的血清氨水平均持續改善,表明肝臟的解毒能力也得到了有效恢復(圖6)。

a.HepLPC治療前后Child-Pugh評分的評估。
b?、c?.?HepLPC治療患者的Child-Pugh評分、白蛋白(ALB)、凝血酶原時間(PT)、總膽紅素(TB)和腹水程度的變化。
d.6號患者HepLPC治療前后的腹水情況。e.6號患者食管下端靜脈曲張血管直徑的變化。紅色方框內顯示的是肝硬化改善的指標。
2. 凝血功能全面恢復:評估凝血功能的多個關鍵參數均顯示出積極變化。其中,62.5%(5/8)患者的凝血酶原時間(PT)縮短,而87.5%(7/8)患者的活化部分凝血活酶時間(APTT)下降,這表明機體的凝血機制趨于正常。此外,62.5%(5/8)患者的纖維蛋白原水平顯著升高,進一步印證了肝臟合成凝血因子的能力在治療后得到了有效增強。
3. 肝纖維化與硬度呈現逆轉趨勢:通過直接和間接的測量方法,均觀察到肝纖維化的緩解。在影像學上,50%(4/8)的患者通過彈性成像檢測的肝臟硬度值(LSM)出現下降。在血清學指標上,尤其是低劑量組的輕度肝硬化患者,其透明質酸(HA)等肝纖維化標志物水平顯著且持續降低。這些數據共同表明,HepLPC治療對逆轉肝臟的纖維化病理改變具有積極影響。
4. 門靜脈高壓顯著緩解與肝臟再生跡象:影像學檢查(如彈性成像和磁共振)提供了治療有效的有力結構證據。75%(6/8)的患者觀察到脾臟體積縮小,這是門靜脈高壓得到改善的直接標志。尤為重要的是,有患者的下段食管靜脈曲張血管直徑減小,證實了門體分流的減少。此外,同樣有75%(6/8)的患者肝臟體積出現增大,這強烈提示肝細胞可能發生了增殖,為HepLPs能夠促進肝臟再生提供了關鍵的臨床證據。
討論與結論
低免疫原性賦予HepLPCs優異的安全性:本研究證實,HepLPCs在臨床應用中具備出色的安全性。其所采用的細胞劑量與既往肝干細胞及間充質干細胞治療研究相當,但在整個劑量范圍內均未出現治療相關不良事件或免疫毒性跡象。特別值得關注的是,在未使用免疫抑制劑的情況下,所有患者均未出現轉氨酶或炎癥細胞因子水平升高,這直接驗證了臨床前研究所揭示的低免疫原性特征——HepLPCs不表達MHC II類抗原,并可抑制T細胞增殖與促炎因子表達,從而實現了無需免疫抑制支持的安全應用。
肝動脈輸注途徑具備高安全性與細胞植入效率:在給藥途徑方面,本研究采用的經肝動脈輸注展現出明顯優勢。相較于脾內移植或門靜脈輸注等傳統方式,肝動脈途徑具有血流速度快、血栓風險低、不受門靜脈高壓影響等特點,并能提供更高的細胞植入效率與持久性。臨床結果進一步證實了該途徑的可靠性,研究期間所有患者均未發生出血或血栓事件,為此輸注方式的未來應用提供了有力的安全性依據。
肝功能改善提示旁分泌機制主導治療效應:盡管在組織學層面尚未觀察到肝硬化逆轉的直接證據,但HepLPC治療確實帶來了多項關鍵肝功能指標的顯著改善。患者的前白蛋白、凝血功能等合成指標迅速提升,解毒能力增強,門靜脈高壓相關臨床表現(如脾腫大、腹水)也得到緩解。尤為重要的是,這些療效在患者體內已檢測不到供體細胞的情況下依然持續存在,強烈提示HepLPCs主要通過旁分泌機制發揮作用,即通過分泌活性因子促進宿主自身肝臟的再生與修復,從而實現疾病修飾效應。
總之,我們的研究表明,經肝動脈輸注肝硬化患者肝臟來源的肝細胞(HepLPCs)安全、可行,且可能有效治療肝硬化。這種新型治療方法在肝硬化的臨床治療中具有巨大的應用前景。
令人鼓舞的結果為推進下一階段的臨床試驗提供了強有力的理論依據,并有望將該療法的應用范圍從肝硬化擴展到急性加重型慢性肝衰竭。
參考資料:
[1]He, K., Zhu, XJ., Shi, YP. et al. Treatment of liver cirrhosis using hepatocyte-derived liver progenitor-like cells: a prospective, open-label, single-arm, safety trial. Cell Discov 11, 88 (2025). https://doi.org/10.1038/s41421-025-00831-y
免責說明:本文僅用于傳播科普知識,分享行業觀點,不構成任何臨床診斷建議!杭吉干細胞所發布的信息不能替代醫生或藥劑師的專業建議。如有版權等疑問,請隨時聯系我。
掃碼添加官方微信