簡要:系統性紅斑狼瘡 (SLE) 是一種影響多個器官和組織的自身免疫性疾病。間充質干細胞 (MSC) 被認為是自身免疫性疾病和血液病治療的良好來源。
本綜述將總結間充質干細胞治療系統性紅斑狼瘡的療效、安全性和機制。間充質干細胞療法可以降低SLE患者的抗dsDNA、抗核抗原 (ANA)、蛋白尿和血清肌酐。在SLE動物模型中,間充質干細胞治療還表明它可以減少抗dsDNA、ANA、蛋白尿和血清肌酐并改善腎臟病理。SLE患者在干細胞治療后沒有出現嚴重不良事件、治療相關死亡率或腫瘤相關事件。間充質干細胞可以抑制炎癥因子,如MCP-1和HMGB-1,抑制炎癥相關的信號通路,如NF-κB、JAK/STAT 和 Akt/GSK3?β信號通路,減輕SLE的病變。
干細胞療法治療系統性紅斑狼瘡的安全性、有效性

簡介
系統性紅斑狼瘡 (SLE) 是一種自身免疫性疾病,其特征是抗體過度表達和炎癥反應激活,通常會影響皮膚、關節、腎臟和中樞神經系統,并可能導致殘疾和死亡。SLE是5至64歲女性死亡的前20大主要原因之一。系統性紅斑狼瘡在黑人女性中的患病率是白人女性的四倍,非洲裔患者往往發病較早且死亡率較高。SLE的常規療法包括類固醇和/或免疫抑制藥物治療。然而,常規治療僅對輕度SLE患者有效,且藥物長期使用有明顯的副作用,如感染、胃腸道綜合征、帶狀皰疹或水痘等。由于SLE的高復發率和低存活率,近年來研究了新的治療方法并取得了一些進展。
間充質干細胞(MSC)移植被認為是治療系統性紅斑狼瘡的一種新方法,臨床研究和動物實驗已取得令人鼓舞的成果。MSC的來源豐富,例如骨髓、人臍帶和脂肪組織。MSC具有調節免疫系統和控制炎癥的潛力。MSC治療可減輕腎小球和腎間質的病變,改善腎功能,不良反應少。MSCs可以調節炎癥微環境并影響 SLE患者和狼瘡小鼠信號通路的異常激活。它們還調節 T 淋巴細胞增殖和分化。因此,MSC治療是SLE患者的潛在治療方法。本綜述基于臨床前和臨床研究,關注間充質干細胞治療系統性紅斑狼瘡的有效性和安全性,并進一步討論涉及淋巴細胞、細胞因子和信號通路的免疫調節功能。
間充質干細胞治療系統性紅斑狼瘡的療效:臨床前模型
近年來在動物實驗中評估了MSC療法的療效(表1)。
劉等人發現人胎盤來源的MSC治療可以改善腎功能并降低MRL/lpr小鼠的蛋白尿水平。此外,與用生理鹽水處理的對照組相比,MSC組的抗雙鏈DNA(抗 dsDNA)抗體水平降低。與對照組相比,在MSC組中觀察到沉積在腎小球中的免疫復合物免疫球蛋白G (IgG) 明顯減少。因此,腎破壞得到減輕,腎小球腫脹和淋巴細胞浸潤略低于MSC治療前。腎小球中電子致密物質的沉積也減少了。


干細胞治療系統性紅斑狼瘡的臨床療效和安全性
干細胞治療系統性紅斑狼瘡的臨床療效
近年來,間充質干細胞被初步應用于SLE的治療。各種臨床研究表明,MSC療法對于這種特定的免疫疾病具有令人鼓舞的潛力。
巴巴多等人靜脈注射了三名SLE患者的MSCs(150萬個MSCs/kg),發現與基線相比,MSC治療后1個月蛋白尿水平降低到0.6g/24h以下。在整個研究過程中,兩名患者的血清肌酐 (Cr) 水平也有所下降,而第三名患者的血清肌酐水平正常。
冷等在一項為期10年的隨訪研究中評估了MSC治療的療效,該研究招募了24名患有嚴重SLE的中國患者。所有患者均接受大劑量免疫抑制治療與自體外周血干細胞移植相結合的治療。一半以上的患者完成了10年的隨訪,中位蛋白尿水平從治療前的4.00g/24h下降到移植后5年的0.00g/24h,并一直維持到10年末-年隨訪。
梁等評估了15名接受MSC治療(骨髓間充質干細胞 (BMMSCs))的難治性SLE患者的血清指標和腎功能。后續研究表明,15名患者中有11名患者的血清抗dsDNA抗體水平在移植后1個月和3個月均降至基線以下。除一名患者外,幾乎所有患者的24小時蛋白尿在1周時顯著下降2538.0±382.3±至1430.7±306.3mg并在1、3、6和12個月的隨訪中進一步持續下降。
另一項短期臨床研究也顯示 SLE 患者的腎功能恢復,在12至18個月的隨訪中24小時尿蛋白和血清肌酐均下降。
一個案例報告了一名難治性SLE患者,患有關節炎、皮膚血管炎和抗dsDNA抗體滴度高等多種并發癥,接受了高劑量免疫抑制藥物和干細胞移植治療。移植后9個月隨訪時血清Cr和蛋白尿降低,抗dsDNA滴度降至檢測不到的水平。
另有一些病例報告也顯示,難治性SLE患者經常規免疫抑制劑和糖皮質激素治療無效,病情穩步下降。在進行干細胞移植治療后,他們的抗雙鏈DNA和血清抗核抗體下降。結果還表明Cr和Cr清除率也變得正常。
干細胞治療系統性紅斑狼瘡的安全性
干細胞治療的安全性十分重要,是臨床應用的必要前提。MSC臨床應用的安全性仍然是最受關注的問題。近年來,間充質干細胞被用于治療肝病、糖尿病和特發性帕金森病,在大多數臨床試驗中均未發現明顯的不良反應。與常規治療(類固醇和/或免疫抑制藥物)相比,SLE的干細胞療法副作用更小。根據一些后續研究和病例報告的數據,沒有出現嚴重不良事件、治療相關死亡率,或SLE患者干細胞治療后的腫瘤相關事件。
在一項納入81名難治性SLE患者的長期隨訪研究中,接受MSC治療的患者發生了11起感染事件。MSC輸注后的直接不良事件是輕微的,包括頭暈和短時間內消失的溫暖感。遲發的不良事件主要是隨訪期間的細菌和病毒感染,大多數已解決。
間充質干細胞對系統性紅斑狼瘡中MSCs炎癥因子和潛在信號通路的影響
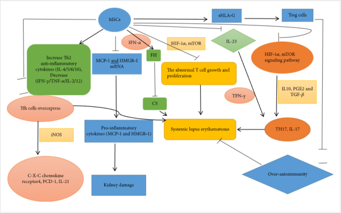
間充質干細胞療法被認為是治療系統性紅斑狼瘡等自身免疫性疾病的合適方法,因為間充質干細胞僅在炎癥環境中表現出免疫抑制潛力。MSC在SLE中促進抗炎作用并抑制促炎進展,并調節炎癥反應的失衡。單核細胞趨化蛋白 1 (MCP-1) 和高遷移率族框染色體蛋白 1 (HMGB-1) 是促炎細胞因子,與SLE的腎臟發病機制相關。MSCs可以減少 MCP-1 和 HMGB-1 mRNA 的過度表達,降低這兩種促炎細胞因子的血清和尿液水平,從而延緩腎臟損害。
許多研究表明,MSCs可以上調Treg細胞以調節過度的自身免疫。此外,MSCs通過分泌可溶性人類白細胞抗原-G (sHLA-G) 來增加SLE患者的Treg細胞,sHLA-G是一種參與免疫抑制的非經典HLAI類分子(圖1)。

SLE 的干細胞療法與信號通路相關,例如NF-κB、STAT和 Akt/GSK3 β信號通路,這些信號通路與下游炎癥介質的合成有關以及T細胞的調節,包括Th1、Th2、Treg和Tfh細胞。
大劑量間充質干細胞移植可通過Akt/ GSK3β信號通路抑制狼瘡T細胞的活化,進一步調節免疫紊亂,改善SLE異常。

結論
近年來,干細胞移植治療已被研究作為自身免疫性疾病的替代療法。傳統療法對難治性系統性紅斑狼瘡患者療效甚微,且藥物毒性會蓄積,并引起藥物并發癥。干細胞療法可降低血清自身抗體(抗 dsDNA,ANA)、蛋白尿和Cr的水平,改善狼瘡腎臟病理學并減少SLE患者以及動物模型的炎癥反應。
系統性紅斑狼瘡患者在干細胞治療后沒有出現嚴重不良事件、治療相關死亡率或腫瘤相關事件。MSCs可以抑制MCP-1和HMGB-1等炎癥因子,并抑制NF-κB、JAK/STAT和Akt/GSK3β的激活減輕SLE病變的信號通路。除了上述研究外,未來還需要研究不同類型干細胞的不同作用。
掃碼添加官方微信