近日,南京大學醫學院附屬鼓樓醫院風濕免疫科在國際期刊雜志《Stem Cells Translational Medicine》發表了一項關于傳統療法與干細胞療法治療系統性紅斑狼瘡的臨床研究結果,結果表明間充質干細胞 (MSC) 和低劑量白細胞介素2 (IL-2) 均已被證明可有效治療系統性紅斑狼瘡 (SLE)。
南京鼓樓醫院:干細胞治療在系統性紅斑狼瘡中維持長期治療效果

這項研究發現,重復給予IL-2和單次注射UC-MSCs在上調血清IL-2和緩解治療后不久的SLE表現方面具有可比性。與重復施用IL-2相比,單次注射UC-MSC可以持續緩解SLE表現,尤其是腎臟病理學表現。因此,UC-MSCs通過持續上調血清IL-2來緩解SLE表現,克服了重復施用IL-2的缺點。
什么是系統性紅斑狼瘡
系統性紅斑狼瘡 (SLE) 是一種典型的多系統自身免疫性疾病,其特征是T和B淋巴細胞異常激活。目前糖皮質激素和免疫抑制劑的應用無反應率較高,且存在肝損傷、骨髓抑制、眼底病變等不良弊端。
間充質干細胞為什么在治療系統性紅斑狼瘡中具有潛力
近年來,間充質干細胞(MSC)已成為免疫疾病治療的有吸引力的選擇。MSC是源自早期中胚層的多功能基質細胞,具有高度的免疫調節潛力。根據過去幾十年已發表的臨床試驗,間充質干細胞治療在治療系統性紅斑狼瘡方面顯示出顯著的療效和優異的安全性。難治性狼瘡腎炎患者接受異體臍帶間充質基質細胞(UC-MSCs)治療總緩解率為60%,2-5年死亡率從35%-45%下降至6%。MSC通過分泌可溶性因子或直接與多種免疫效應細胞相互作用來調節SLE患者的免疫系統。

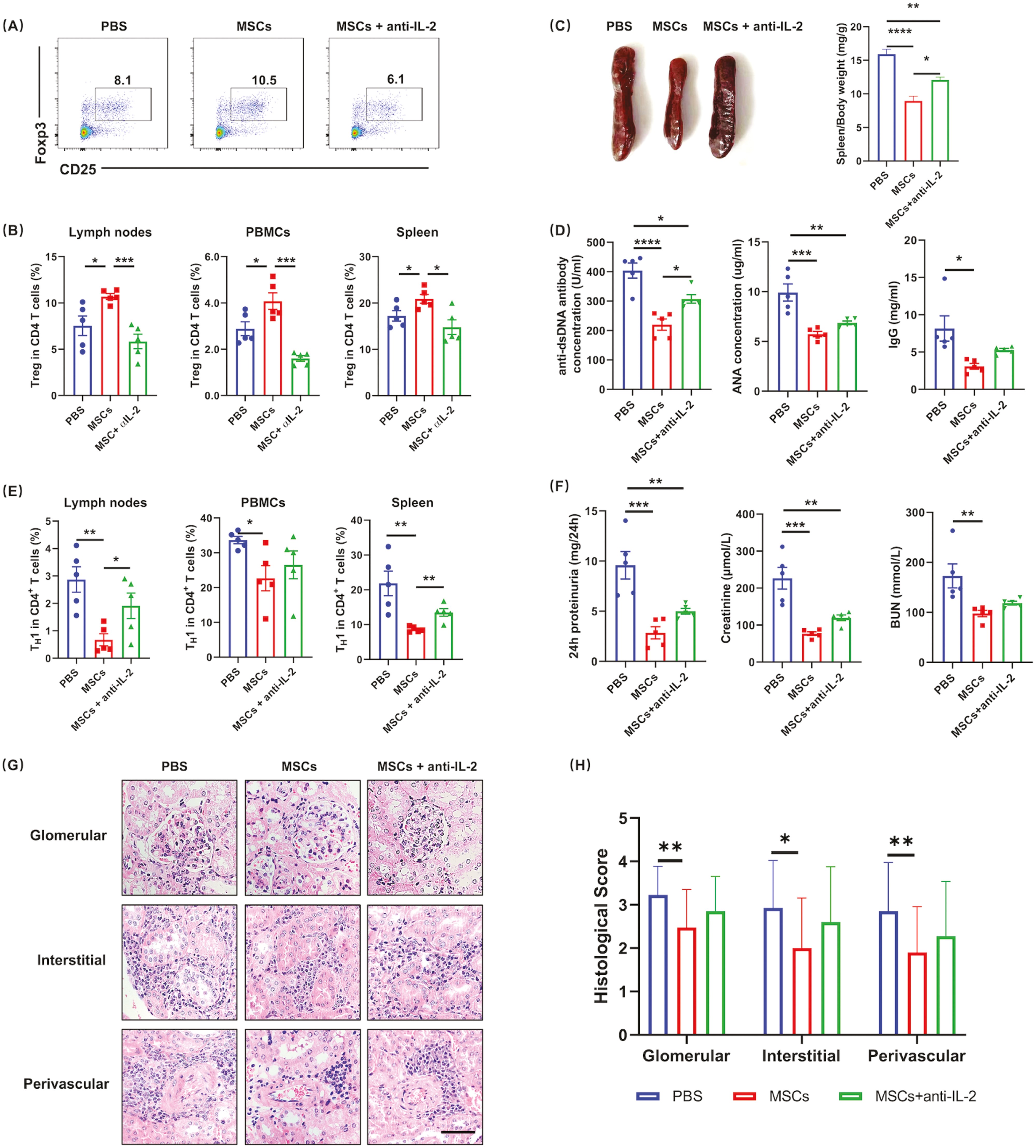
考慮到MSC和IL-2在增加Tregs方面具有相似的治療效果,因此提出了幾個重要問題并應予以解決。
- 首先,兩種療法在控制SLE進展方面有何差異;
- 其次,IL-2是否參與了MSCs治療狼瘡時誘導的Tregs增加;
- 最后,IL-2和MSC聯合使用會發揮更好的治療效果嗎?
闡明這些問題不僅將加深對MSCs和IL-2對SLE治療機制的認識,而且對SLE及其他免疫性疾病的臨床治療提供很大幫助。
南京鼓樓醫院:干細胞治療在系統性紅斑狼瘡中維持長期治療效果
方法:分別用臍帶源間充質干細胞 (UC-MSC)、IL-2或UC-MSC和IL-2的組合治療易患狼瘡的小鼠。1或4周后評估狼瘡樣癥狀、腎臟病理學和T細胞反應。通過共培養測定研究了MSC對免疫細胞產生IL-2的調節。在接受UC-MSCs之前和之后測定SLE患者的疾病活動度和血清IL-2。
結果:治療后1周,UC-MSC和IL-2均改善了狼瘡易發小鼠的狼瘡癥狀,而UC-MSC的效果可持續長達4周。此外,UC-MSC治療組表現出更好的腎臟病理改善。重要的是,UC-MSC聯合IL-2并沒有比單獨使用UC-MSC提供更好的療效。與此一致的是,單獨的UC-MSC和UC-MSC+IL-2導致血清IL-2水平和Tregs頻率相似。IL-2的中和部分降低了UC-MSC對Treg的促進作用,表明IL-2參與了UC-MSC對Treg的上調。最后,血清IL-2的增加與UC-MSC降低SLE患者疾病活動度呈正相關。
UC-MSC和低劑量IL-2治療可減輕小鼠狼瘡疾病
我們的數據顯示,UC-MSC治療顯著縮小了脾臟和淋巴結的大小,并將這種抑制作用保持到治療后4周。然而,低劑量IL-2對狼瘡淋巴器官生長的限制有限,治療后脾臟大小沒有明顯變化。對于淋巴結,它們僅在低劑量IL-2治療后的第一周內縮小,并在4周后恢復到原來的大小。對于UC-MSC+IL-2治療,其顯示出與單獨使用UC-MSC相當的治療效果(圖1B、1C)。MRL/lpr小鼠患有高丙種球蛋白血癥,并且抗核抗體 (ANA) 和抗雙鏈DNA抗體(抗dsDNA抗體)增加,這是全身體液自身免疫的指標。

總之,這些發現表明,盡管UC-MSC和低劑量IL-2在治療后不久即可改善狼瘡樣癥狀,但UC-MSC的治療效果持續時間更長。此外,IL-2不能增強UC-MSCs治療的效果。
UC-MSC在改善腎功能方面效果更好
狼瘡性腎炎是系統性紅斑狼瘡的主要表現,可引起腎病綜合征或慢性腎臟病,導致終末期腎功能衰竭。因此,我們評估了治療后的狼瘡腎臟病變。尿液分析顯示,UC-MSC和低劑量IL-2治療立即降低了小鼠的尿蛋白水平。UC-MSCs治療組的蛋白尿水平下降更多,并且隨著時間的推移一直保持不變,但IL-2組在4周后恢復到治療前的水平(圖2A)。UC-MSCs和UC-MSCs+IL-2治療組(以下我們稱為UC-MSCs相關治療組)顯著減緩了血清肌酐和BUN的升高,減輕了病情加重和狼瘡性腎炎。
然而,僅在治療后第一周觀察到IL-2對血清肌酐和BUN的下調,表明UC-MSC是治療狼瘡性腎炎的更好選擇(圖2B- 2C)。腎臟切片的H&E染色顯示,與對照組顯示的廣泛性腎小球腎炎相比,各組治療后早期的腎小球腎炎、間質性腎炎和血管周圍淋巴細胞浸潤均得到改善,并且UC-MSCs仍然為腎小球腎炎提供了最長的保護作用。腎臟(圖2D,2E)。腎小球免疫復合物沉積評估表明,UC-MSCs治療可長期限制腎小球IgG和C3沉積,且優于低劑量IL-2(圖3A-3C)。
這些數據顯示,雖然UC-MSCs、低劑量IL-2和UC-MSCs+IL-2均能改善腎功能,但只有UC-MSCs對狼瘡腎的組織損傷獲得了持續的修復作用。


UC-MSC和低劑量IL-2治療對狼瘡小鼠T細胞反應的影響
T輔助細胞亞群(TH1、TH2和TH17)和Tregs的失衡被認為是系統性紅斑狼瘡的發病機制之一。先前的研究表明,TH1細胞是狼瘡腎炎患者腎臟病變加重的主要原因。我們的結果表明,與IL-2處理相比,臍帶間充質干細胞相關處理能更有效地減少TH1細胞的比例。另一方面,狼瘡小鼠體內只檢測到少數TH2和TH17細胞,而且在所有處理后都沒有顯著變化(圖4A、4B)。總之,這些數據說明臍帶間充質干細胞對TH1反應具有持續的抑制作用。

然后我們探討了UC-MSC和IL-2對Treg細胞發育的影響。治療后不久,UC-MSC和低劑量IL-2均增加了脾臟、淋巴結和PBMC中Treg的百分比。然而,就長期治療效果而言,只有UC-MSCs相關治療才能導致Tregs持續增加。
IL-2參與UC-MSC對Tregs的上調
在許多研究中,已確定TGF-β、IGFBP-4、CTLA4和PGE2等可溶性因子在UC-MSC上調Tregs中發揮重要作用。IL-2也是調節Tregs的分子之一,但UC-MSCs是否能夠調節IL-2進而促進Tregs的產生仍不清楚。研究發現UC-MSC會導致IL-2長期持續升高。小劑量IL-2只能維持短時間內血清IL-2的升高。停藥后,血清IL-2很快降至原來水平,表明需要持續用藥以維持血藥濃度(圖5A)。

為了證實IL-2在體內MSC對Tregs的調節中的作用,我們在靜脈轉移MSC后不久用IL-2中和抗體處理MRL/lpr小鼠。與體外觀察一致,我們發現IL-2剝奪顯著消除了Tregs的增加(圖6A,6B)并削弱了MSC的治療效果。與MSC治療的小鼠相比,同時接受MSC和抗IL-2抗體的小鼠具有更高的脾/體重比、血清自身抗體(抗dsDNA抗體和ANA)和TH1反應(圖6C-6E)。此外,當IL-2被中和時,MSCs的腎功能恢復也會下降(圖6F-6H)。總之,我們的結果證明UC-MSC可以延長IL-2的產生,從而支持Treg細胞的上調。

IL-2的增加與接受UC-MSC后狼瘡患者的疾病緩解呈正相關
由于上述所有數據均來自小鼠研究,我們想知道在接受間充質干細胞的治療的SLE患者中是否獲得了類似的結果。因此,我們招募了4名患者并分離了他們的PBMC,并將細胞與UC-MSC共培養。數據顯示UC-MSCs在基因和蛋白質水平上增加了IL-2(圖7A-7B)。流式細胞術數據也證實了與UC-MSCs共培養后PBMCs中Tregs的增加(圖7C)。

為了確定IL-2的增加與體內UC-MSC的治療效果之間的關系,招募了5名難治性狼瘡患者。在UC-MSC治療前以及治療后第1天、第1周和第4周的3次隨訪期間對患者進行了檢查。我們發現血清IL-2顯著升高,持續1個月,同時SLEDAI-2K評分也下降。UC-MSCs治療后6個月,SLEDAI-2K評分與上次就診相比略有增加,但仍顯著低于基線(圖7D-7E)。總之,目前的研究結果表明,UC-MSC通過促進IL-2的產生來增加Tregs,并長期緩解疾病活動。
討論
SLE是一種慢性多系統自身免疫性疾病,其經驗性治療主要依靠糖皮質激素和免疫抑制劑的使用。然而,5%-20%的SLE患者對此治療無效。近年來出現了新的生物療法,其中MSC和低劑量IL-2治療都顯示出巨大的潛力。
在一項臨床研究中,Deng等人還報道了UC-MSC輸注6個月后,SLE患者的ANA滴度降低,腎臟得到改善。
因此,間充質干細胞治療可能是減少系統性紅斑狼瘡患者自身抗體產生的一種有前景的方法。此外,ANA水平的降低可能是MSCs治療SLE療效的一個潛在表現。
總之,通過系統比較MSCs治療和低劑量IL-2的治療效果,我們發現IL-2和UC-MSCs均促進Tregs的增加。與低劑量IL-2治療相比,單劑量UC-MSC治療在減少狼瘡樣自身免疫方面具有持久效果。UC-MSCs治療導致體外、體內和患者血清IL-2 水平升高。最佳血清IL-2水平對于低劑量IL-2和UC-MSC治療的治療效果至關重要。需要進行隨機對照臨床試驗來進一步比較這兩種治療方法。
參考資料:
Zhouli Cao等,同種異體臍帶間充質干細胞在系統性紅斑狼瘡中與低劑量白細胞介素2相比維持長期治療效果,干細胞轉化醫學,第12卷,第7期,2023年7月,第431–443頁,
免責說明:本文僅用于傳播科普知識,分享行業觀點,不構成任何臨床診斷建議!杭吉干細胞所發布的信息不能替代醫生或藥劑師的專業建議。如有版權等疑問,請隨時聯系我。
掃碼添加微信