本文聚焦于干細胞在改善2型糖尿病過程中的核心作用機制、流程與療效。從胰島β細胞的保護修復,到身體胰島素抵抗的緩解,再到慢性炎癥環境的調節,逐層解析干細胞如何通過多重路徑,為2型糖尿病患者的血糖控制與代謝改善提供新可能。
干細胞如何修復2型糖尿病?作用機制、流程與效果一文看懂

一、2型糖尿病治療的核心難題與改善需求
2型糖尿病雖不像1型糖尿病那樣由免疫系統直接“攻擊” 胰島,但長期高血糖、代謝紊亂會逐漸導致兩大核心問題:
- 一是胰腺胰島β細胞“疲勞受損”,分泌胰島素的能力逐年衰退,從“分泌不足”慢慢走向“功能衰竭”;
- 二是身體外周組織(如肝臟、肌肉、脂肪)對胰島素“不敏感”,即便胰腺能分泌胰島素,細胞也無法有效利用,形成“胰島素抵抗”的惡性循環。
現在主流的傳統治療方法(降糖藥、胰島素注射等),就像拆東墻補西墻。要么逼著疲憊的胰腺多干活,要么直接補充胰島素,但都沒法讓β細胞恢復元氣,也解決不了胰島素抵抗的根本問題。不少糖友都有這樣的體會:藥越吃越多,針越打越頻繁,可血糖還是忽高忽低,一不小心就低血糖昏迷。更要命的是,還容易引發心血管病、腎病這些并發癥,有些藥吃久了,還會惡心、長胖,生活質量直線下降。
想要真正改善病情,關鍵在于修復胰島β細胞,同時緩解胰島素抵抗。這也正是干細胞療法的用武之地,有望突破傳統治療的局限。
二、干細胞治療2型糖尿病的4大核心機制
干細胞治療2型糖尿病并非簡單的“細胞替代”,而是一個多機制協同作用的系統性修復過程。其核心機制可概括為以下四點:
1.促進胰島功能恢復與β細胞再生??:能刺激胰島β細胞再生,還能轉化為類似β細胞的功能細胞,幫助增加胰島素分泌。
2.改善胰島素抵抗??:能降低有害的炎癥因子,讓肝臟、肌肉對胰島素更敏感,同時改善胰腺血液循環,提升胰島素輸送效率。
3.抗炎作用與免疫平衡??:能減少炎癥反應,增加抗炎因子,減輕胰島和全身的慢性炎癥。
??4.組織修復與并發癥防治??:除了修復胰腺組織,還對糖尿病引起的血管并發癥起到一定的保護作用。

三、深入解析4大核心機制的作用形式
機制一:促進胰島功能恢復與β細胞再生
干細胞不僅能分化為胰島樣細胞,還能遷移到受損的胰島,幫助內源性β細胞再生。研究發現,不論是單次還是多次輸注干細胞,都能觀察到β細胞數量增加、胰島結構恢復,這種作用很可能與它們分泌的多種因子有關。[1]
例如VEGF-α、IGF-1、PDGF-BB、血管生成素-1等旁分泌因子,被認為在改善微環境和促進組織修復中起了關鍵作用。甚至在培養實驗中,干細胞條件培養基本身也能調節糖尿病小鼠的血糖,說明分泌因子是重要機制之一。
除了修復β細胞,研究也發現胰島α細胞具備在極端情況下轉分化為β細胞的潛力。例如,在胰島素嚴重缺乏的小鼠模型中,α細胞能直接轉化為β細胞,從而恢復部分功能。雖然這種自發重編程在人類身上罕見,但動物實驗已證明相關的轉錄因子的異常表達能驅動α、β細胞之間的身份切換。
機制二:改善胰島素抵抗
在2型糖尿病里,胰島β細胞功能受損和外周胰島素抵抗常常同時存在,所以單靠修復β細胞并不能完全解釋干細胞帶來的整體改善。研究表明,干細胞也能直接改善胰島素靶組織的敏感性,從而緩解高血糖。[1][2]
比如,有研究發現骨髓來源的干細胞可以激活IRS-1信號通路,促使GLUT-4從細胞內轉位到膜上并增加其表達,結果是肌肉和脂肪等外周組織對葡萄糖的攝取提高。
動物實驗還提示,早期給藥效果更好:在糖尿病模型里,早期輸注干細胞可同時恢復β細胞功能并降低胰島素抵抗,而晚期輸注的主要效果則體現在改善胰島素敏感性上——這提示存在一個合理的治療時間窗。
機制三:抗炎作用與免疫平衡??
另一個重要機制是抗炎和免疫調節。胰島素抵抗和全身慢性低度炎癥關系密切。促炎型巨噬細胞(M1)會分泌TNF-α、IL-1β等因子,推動組織的炎癥反應,進而削弱胰島素信號傳導。把炎癥“降下來”,是改善胰島素敏感性的一個重要方向。
干細胞在這里發揮作用,最直觀的是把促炎的M1型巨噬細胞“翻轉”為抗炎的M2型。實驗顯示,MSC在遇到M1刺激時會提高IL-6表達,IL-6進一步上調巨噬細胞表面的IL4R,激活STAT6通路,最終促成M2極化——M2型會釋放修復性、抗炎性因子,降低局部炎癥負擔。
除了改變巨噬細胞表型,干細胞分泌的物質本身也能改善代謝信號。比如,脂肪來源干細胞的條件培養液可以在細胞模型中恢復胰島素反應和葡萄糖攝取,這與上調GLUT4、同時降低IL-6與PAI-1等促炎或抑制因子有關。還有研究表明,臍帶來源的干細胞能調節外周組織(如肌肉和脂肪)中NLRP3炎癥小體的表達,從而減輕胰島素抵抗。
值得注意的是,進行的干細胞教育者療法臨床試驗的初步結果表明,2型糖尿病患者在單次治療后
即可改善代謝控制并減少炎癥或自身免疫,且這種效果至少可持續9個月。[3]
機制四:組織修復與并發癥防治
干細胞不僅作用于胰島本身,還能通過旁分泌作用分泌多種活性分子,促進受損組織的修復。研究發現,這些因子能改善胰腺的局部微環境,促進血管新生和細胞修復,從而幫助恢復組織功能。
更重要的是,干細胞的保護作用并不局限于胰腺。在糖尿病相關的微血管并發癥(如視網膜病變、腎病和神經病變)模型中,也觀察到干細胞可通過減少炎癥反應、改善血流和促進局部修復來延緩病變進展。
這意味著,干細胞的治療價值不僅在于調控血糖和修復胰島功能,還可能對糖尿病的慢性并發癥起到一定的預防和干預作用,為患者帶來更全面的獲益。
四、干細胞治療的流程
干細胞治療是一項高度專業化的醫療過程,需要在嚴格的質控體系和標準化流程下進行,遠不是簡單的“抽吸—注射”這么直接。
1. 干細胞來源的選擇
首先要確定使用哪類干細胞。不同來源的細胞(如骨髓、臍帶、脂肪或誘導多能干細胞 iPSC)各有特點:有的更適合免疫調節,有的則更適合定向分化為胰島樣細胞。治療目標不同,選擇的細胞類型也會有所差異。
2. 制備與質量檢測
采集到的細胞需在符合GMP標準的實驗室中完成分離、純化、擴增和誘導分化。整個環節都要經過嚴格的質量檢測,確保細胞的活性、純度和安全性。若使用iPSC技術,還需進一步誘導分化,生成具有功能的胰島樣細胞簇,才能具備治療價值。
3. 給藥途徑的確定
靜脈輸注:最常見,也最為安全、非侵入性強。干細胞進入血液后可遷移至全身,發揮免疫調節和旁分泌作用。
局部移植:如經肝門靜脈輸注、胰腺局部注射或腹腔注射。這類方式能讓細胞更直接地抵達胰腺等目標部位,適合用于移植已經分化好的胰島樣組織。
4. 治療過程
前期評估:并非所有糖尿病患者都適合。醫生會評估病程長短、年齡、殘余胰島功能(如 C 肽水平)、血糖控制情況以及是否合并并發癥等,來決定是否具備治療條件。
干細胞輸注:在嚴格監護下,通過事先制定的途徑為患者回輸處理好的細胞。
術后隨訪:治療后需動態觀察血糖水平、C 肽等胰島功能指標,同時監測有無潛在不良反應(如發熱、過敏)。治療并不能替代生活方式管理,患者依舊需要堅持飲食、運動控制,并在必要時調整降糖藥物方案。
5. 治療周期與隨訪
目前大多數臨床方案采用單次或多次輸注(間隔數周或數月)。治療結束后,還需進行半年至數年的隨訪,以明確短期安全性與長期療效。或數月),輸注后需進行??長達半年至數年的隨訪??,以評估短期安全性和長期療效。
五、干細胞治療2型糖尿病的療效
綜合多項臨床研究來看,干細胞治療2型糖尿病顯示出有希望的效果:
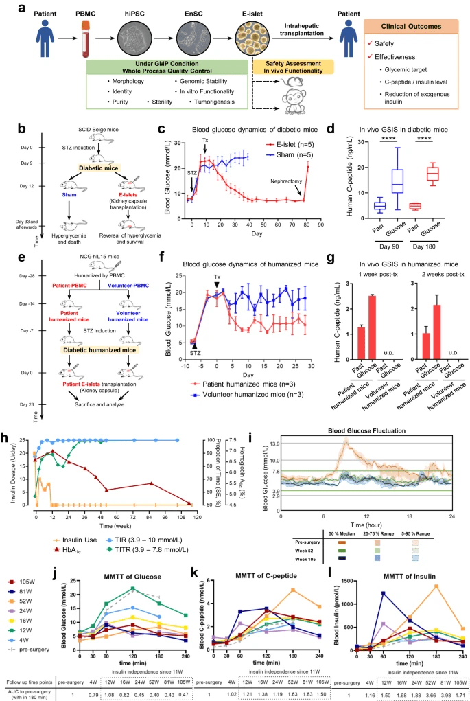
例如,2024年4月30日,海軍軍醫大學上海長征醫院和中國科學院分子細胞科學卓越創新中心的研究團隊在權威雜志《細胞發現》在線發表了一篇名為“利用個性化內胚層干細胞來源的胰島組織治療胰島功能受損的2型糖尿病患者”的臨床研究成果。[4]
這是國際上首次利用干細胞來源的自體再生胰島移植,成功治愈胰島功能嚴重受損糖尿病的病例報道。目前該患者已徹底脫離胰島素長達33個月。

該項技術的首例受益者59歲,有25年2型糖尿病病史,并發展為終末期糖尿病腎病(尿毒癥),2017年6月出現終末期糖尿病腎病并接受腎移植。2021年7月19日,由于對低血糖的擔憂以及考慮血糖控制不佳對供體腎臟長期生存的不利影響,該患者在上海長征醫院接受了自體再生胰島移植治療。
1.血糖控制得到改善
在移植后第2周就觀察到患者血糖控制的顯著變化,MAGE從5.50mmol/L下降到3.60mmol/L,TITR迅速從56.7%增加到77.8%。
MMTT顯示手術后血糖變異性呈穩定趨勢,表現為空腹血糖濃度穩定,餐后血糖濃度顯著降低。糖化血紅蛋白A1c水平從6.6%(基線)下降至5.5%(第85周)和4.6%(第113周)。重要的是,在術后116周的整個隨訪期內未觀察到低血糖或嚴重高血糖發作。(圖1)

2.胰島素需求逐漸減少
胰島素需求逐漸減少,直至第11周末完全停藥,口服抗糖尿病藥物從第44周開始逐漸減少,并在第48周(阿卡波糖)和第56周(二甲雙胍)停藥。(圖1h)
3.空腹C肽水平顯著升高
術后平均空腹C肽水平較術前增加3倍。值得注意的是,MMTT測量的C肽和胰島素分泌量與術前測試相比顯著升高,AUC證實了這一點。 (圖1k)
4.安全性良好
隨訪116周,上腹部MRI及血清腫瘤相關抗原標志物檢測均未發現腫瘤形成,治療期間出現的不良反應包括:4~8周內出現暫時性腹脹、食欲減退,服用甲硫酰三氯后可緩解;體重下降<5%(由80kg降至76kg),且可恢復。
相關閱讀:
干細胞治療301名2型糖尿病患者的新數據:顯著改善代謝、肝腎及炎癥
最新指南|2025年干細胞治療2型糖尿病全球臨床進展(1-8月)
結語
干細胞治療2型糖尿病并非遙不可及的“靈丹妙藥”,而是一個建立在??深厚科學機理和嚴謹流程??之上的??前沿探索領域??。它在促進胰島再生、改善胰島素抵抗、免疫調節和組織修復方面展現出??巨大的潛力??。
然而,這項技術總體上??仍處于臨床研究階段,其長期安全性和有效性仍需更大規模、更長時間的臨床試驗來驗證。
對于患者而言,??理性看待??至關重要。若考慮嘗試干細胞治療,??務必選擇正規的、在國家備案的醫療機構,積極參與其開展的正式臨床研究??,這是保障自身安全、并推動醫學進步的唯一正確方式。
參考資料:
[1]Zang, L., Hao, H., Liu, J. et al. Mesenchymal stem cell therapy in type 2 diabetes mellitus. Diabetol Metab Syndr 9, 36 (2017). https://doi.org/10.1186/s13098-017-0233-1
[2]Chen, J.T., Dadheech, N., Tan, E.H.P. et al. Stem cell therapies for diabetes. Nat Med 31, 2147–2160 (2025). https://doi.org/10.1038/s41591-025-03767-8
[3]Zhao Y, Jiang Z, Guo C. New hope for type 2 diabetics: targeting insulin resistance through the immune modulation of stem cells. Autoimmun Rev. 2011 Dec;11(2):137-42. doi: 10.1016/j.autrev.2011.09.003. Epub 2011 Sep 22. PMID: 21964164.
[4]Wu, J., Li, T., Guo, M.?et al.?Treating a type 2 diabetic patient with impaired pancreatic islet function by personalized endoderm stem cell-derived islet tissue.?Cell Discov?10, 45 (2024). https://doi.org/10.1038/s41421-024-00662-3
免責說明:本文僅用于傳播科普知識,分享行業觀點,不構成任何臨床診斷建議!杭吉干細胞所發布的信息不能替代醫生或藥劑師的專業建議。如有版權等疑問,請隨時聯系我。
掃碼添加微信